Wie können wir helfen?
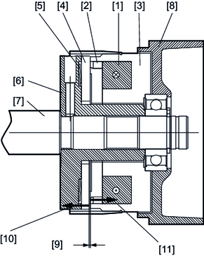
Projektierung Bremsen BK.., BKB.., BP.., BR.., BY.., BZ..
Sprache
Deutsch
SEW-EURODRIVE
Home